meta data for this page
lamaPLC: TTL to RS485 Module
The module is often listed as HW-097.
The onboard MAX485 chip is a low-power, slew-rate-limited transceiver for RS-485 communication. It is connected to 5.08 mm pitch 2P binding posts, which makes RS-485 wiring convenient. All the chip's pins are exposed and can be controlled and operated by the microcontroller. It operates on a single 5V power supply with a rated current of 300μA.
RS-485 is a type of asynchronous serial communication protocol because no synchronizing clock signal is transmitted with the data. RS-485 uses differential signaling to transfer binary data between devices. This differential signaling creates a differential voltage using positive and negative 5V supplies. The advantage of this method is its ability to reject common-mode noise.
RS-485 supports a maximum data transfer rate of 30 Mbps and can connect many slaves to a single master. The protocol allows up to 32 devices to be connected.
The module is suitable for Arduino and Modbus RTU applications. In this setup, the Arduino should use Tx/Rx TTL communication, while the standard Modbus A+, B-, and GND connections should be made on the other side of the module.
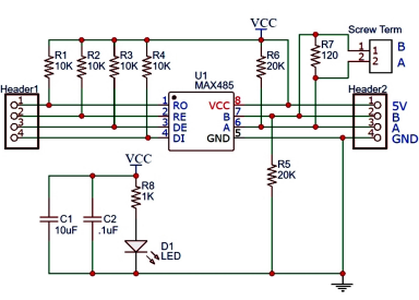
MAX485 switching logic
If you'd like to support the development of the site with the price of a coffee — or a few — please do so here.
Here's a handy tip: you can quickly save this page as a PDF by clicking “export to PDF” in the menu on the right side of the screen.
MAX485 modul pinout
| RO | TTL side | Receiver output |
|---|---|---|
| RE | TTL side | Receiver output enable |
| DE | TTL side | Driver output enable |
| DI | TTL side | Drive input |
| Vcc | 5V DC power supply | |
| A+ | RS-485 side | The non-inverting input of the receiver and the non-inverting output of the driver |
| B- | RS-485 side | Receiver inverting input and driver inverting output |
| GND | Ground | |
Modbus topics on lamaPLC
This page has been accessed for: Today: 3, Until now: 7

